Андрей Мицкевич
Сбалансированная по прибыли система экономических показателей
"Экономические
стратегии", №2-2005, стр. 88-93
|
|
Мицкевич Андрей Алексеевич — руководитель консультационного бюро ИНЭС, к.э.н., доцент Высшей школы финансового менеджмента АНХ при Правительстве РФ. |
Введение.
Общие представления о сбалансированных системах показателей (ССП), ведущие свою
современную историю в России от модели Balanced Scorecard Д. Нортона и Р. Каплана
(начало 1990-х гг.), постепенно трансформируются в конкретные методики. Складывается
представление о роли ССП в работе компании:
1. Оцифровка
целей компании, ее подразделений и сотрудников.
2. Оценка работы филиалов, видов бизнеса, подразделений и даже сотрудников.
3. Мотивация.
4. Расширение бюджетирования и управленческого учета.
5. Основа контроллинга.
Это и есть
"доведение стратегии до каждого рабочего места".
Вместе с тем
обобщенное понимание сбалансированности через причинно-следственные связи, баланс
финансовых и нефинансовых показателей и прочие теоретические измышления не устраивают
практиков. Они требуют конкретных моделей. Не отрицая важности "балансов"
Нортона и Каплана, при разработке и эксплуатации ССП попробуем предложить "сбалансированную
по прибыли систему экономических показателей" (СПСЭП). Наша модель базируется
на:
Модель СПСЭП
лежит в сфере экономики фирмы, в зоне тактики и не использует инвестиционные
механизмы, не опирается на нефинансовые показатели. СПСЭП легко встраивается
в более широкие системы показателей; она не призвана заменить собой ССП. Более
того, она должна быть встроена в ССП и служить одним из связующих звеньев между
стратегическими целями и текущей деятельностью фирмы.
Критерий.
Вместо абстрактного дерева целей мы используем дерево показателей. Корень дерева
(или верхний показатель) один. Он получается из показателей нижних уровней.
Какой показатель выбирается в качестве главного? В долгосрочном периоде - стоимость
компании, а в краткосрочном - прибыль. Но при одном немаловажном условии: оппортунистическое
манипулирование прибылью должно быть сковано системой нефинансовых показателей.
Для этого СПСЭП обязательно должна быть встроена в ССП.
Вопрос 1.
Валовая прибыль или чистая прибыль? Целевое
значение: увеличить чистую прибыль в два раза формально означает увеличение
в два раза и валовой прибыли. Казалось бы, критерии валовой и чистой прибыли
равнозначны. Но на практике это далеко не так. Налоговые схемы находятся в финансовой
сфере. Грубо говоря, финансовый директор делает из валовой чистую прибыль. Он
за это и должен получать вознаграждение. Основной персонал фирмы следует мотивировать
за достижение целевых значений валовой прибыли. Причем она должна быть представлена
в разрезе продуктов и подразделений на базе управленческого учета. Вывод: валовая
прибыль до налогообложения и оплаты процентов (EBIT) характеризует работу менеджмента
компании без учета влияния налогового менеджмента и независимо от источников
финансирования. Это одна из более-менее адекватных краткосрочных оценок работы
менеджмента.
Вопрос 2.
Валовая бухгалтерская прибыль или валовая экономическая прибыль?
Если подразделения и сотрудники причастны к омертвлению капитала на длительные
сроки, то, конечно же, приоритет имеет экономическая прибыль. Диагностический
инструмент: оценка неявных издержек по формуле Kit [1]. Если оценка Kit за год
превышает 5% валовой прибыли, то, несмотря на трудности учета, Kit надо включать
в формулу прибыли. Если Kit составляет 2-5%, то следует подождать, пока разработчики
управленческого учета сумеют сделать учет Kit дешевым (например, при внедрении
ERP-системы).
Разложение
прибыли на факторы. Факторный анализ начинается с выявления факторов.
Упрощенное
разложение прибыли на факторы. В экономической теории прибыль представляется
через постоянные и переменные затраты:

Такое разложение
предусматривает следующие точки приложения усилий:
Все три укрупненных
фактора роста прибыли относятся к разным подразделениям, что позволяет вычислить
вклад подразделений в общее дело и соответственно мотивировать. Это сделать
нелегко - в данном случае всегда требуется дополнительный анализ, индивидуальный
для каждой фирмы. Укрупненный факторный анализ прибыли в управленческом учете
включает более практичное и полное разложение прибыли на факторы. При этом факторы
остаются достаточно агрегированными.
1) Анализ выручки
в любом случае основан на основополагающей микроэкономической концепции поведения
фирм на рынках. Все продукты (направления, виды бизнеса) делятся на ценоустановителей
и ценополучателей. Ценополучатели имеют возможность варьировать только объемы
продаж. Цену им диктует рынок, а конкретно называет маркетолог. Именно он несет
ответственность за провалы, связанные с неверной интерпретацией рыночных сигналов.
Ценоустановители отвечают и за выбор цены, и за определение объемов сбыта. Как
правило, в их распоряжении несколько инструментов:
Смешивать в
одну кучу все эти возможности нецелесообразно, хотя при определении вклада в
прибыль все это суммируется.
2) Анализ затрат.
Трудности выделения постоянных и переменных затрат зачастую делают традиционное
деление затрат на прямые и косвенные предпочтительным.
2.1) Анализ
косвенных затрат, например цеха, строится на том, что есть общецеховые затраты
и разнесенные общезаводские затраты. Первые закрепляются за цехом. Вторые выводятся
на общезаводской уровень и не включаются в оценку работы цеха.
2.2) Анализ
прямых затрат начинается с выявления факторов:
Это разные
зоны ответственности и, соответственно, самостоятельные объекты учета.
2.3) Анализ
неявных затрат также начинается с определения компонентов Kit. Во-первых, напомним,
что K - это омертвленный в бизнес-процессе капитал, i - требуемая норма доходности
на капитал, а t - время, затрачиваемое на бизнес-процесс. Поскольку наша система
экономических показателей завязана на прибыль, то t можно считать равным периоду
расчета прибыли (год, квартал, месяц). Тогда K равен среднему за период омертвленному
капиталу в производстве, в запасах и в дебиторской задолженности. К образуется
суммированием средних значений стоимостей за период:
Все это определяется
для всех оцениваемых объектов учета (подразделений, видов бизнеса, менеджеров
по продажам и т.д.). Чисто бухгалтерская оценка, равная среднему из начального
и конечного за период значений, слишком неточна. Потому нужен ежедневный учет.
На уровне фирмы в целом принимаются во внимание кассовые остатки.
Требуемая норма
доходности не может быть меньше WACC. В рамках нашей модели она может быть выбрана
исходя из отношения целевой валовой номы прибыли на средневзвешенные активы.
Подведем итоги. Один из возможных вариантов базового факторного анализа прибыли
в разложении по продуктам основывается на уравнении:

Полный факторный
анализ прибыли включает конкретизацию и детализацию всех факторов прибыли
и разделение их по центрам финансовой ответственности (ЦФО). Как хорошо известно,
ЦФО отвечают только за контролируемые затраты и результаты. Типизация в этой
сфере ограничена. Но все же следует напомнить очевидное и общее для всех производств:
1. ЦФО делятся
на центры затрат, центры доходов и центры прибыли.
2. У каждого центра затрат есть собственные затраты (зарплата, оборудование,
аренда и прочее) и контролируемые затраты, связанные с производственной деятельностью
(например, потери тепла в котельной). Суммировать эти затраты нецелесообразно.
Каждая из этих двух групп должна иметь свою бонусную систему.
3. У центра доходов из выручки не надо вычитать собственные затраты. Они также
должны иметь разные бонусные системы.
4. Центры прибыли фактически должны пользоваться показателем контролируемой
прибыли: TR - контролируемые прямые затраты - контролируемые косвенные затраты.
5. Каждый центр имеет свою историю, мощности и резервы. Выявление этих резервов
не поддается типизации и является частью искусства управления.
6. Возможности влияния каждого ЦФО на прибыль очень различаются. Поэтому единообразная
мотивация невозможна. Именно поэтому в ходу плохо сбалансированные бонусные
системы. Наша цель заключается в придании им большей сбалансированности.

Декомпозиция
изменения прибыли может быть выполнена:
Методика одна
и та же, но довести систему стимулов и мотивов до каждого работника можно только
через более широкий набор нефинансовых в своей основе показателей. Цель СПСЭП
заключается в отработке принципов оптимизации управления прибылью. Представим
эти принципы на упрощенной модели, ибо формат статьи не позволяет привести все
выкладки.
Упрощенная
модель нужна нам для отработки принципов управления прибылью на базе декомпозиции
прироста прибыли на факторы. Рассмотрим следующую однопродуктовую модель прибыли.

где M - материалоемкость
единицы продукции (удельные прямые затраты материалов);
L - трудоемкость единицы продукции (удельные прямые затраты труда);
КC - косвенные затраты.
Модель примитивная,
но для отработки принципов вполне пригодная. Говоря языком управленческого учета,
упрощенная модель оперирует одноэлементными экономическими по своей сути факторами
затрат. В реальности надо перейти к комплексным элементам типа затрат на транспорт
или вклада в прибыль некоторого цеха.
Принципы
оценки вклада в прибыль. Подходов два: натуральный и процентный. Первый
основан на рублевом вкладе. Второй - на эластичности прибыли по факторам.
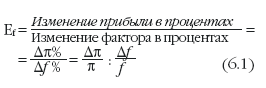
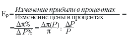
Факторный
анализ в рублях. Несмотря на очевидность проблемы, у нее есть математическая
хитрость. Оценим, например, количественно вклад цены и объема продаж в изменение
выручки (а следовательно, и прибыли) за счет продаж одного наименования товара.
Дано:


Можно представить
влияние факторов наоборот: влияние объема продаж на базе плановой цены и влияние
цены на базе фактического объема продаж. Результат будет разный. Единственная
нейтральная база - среднее между плановым и фактическим значением факторов.
Эта база делает анализ независимым от последовательности операций:

Теперь применим
эту схему к анализу вклада факторов в прибыль на примере упрощенной модели (см.
выше):


Каждый фактор
оказывается безупречно оцененным статистически и экономически.
Факторный анализ в процентах еще больше завязан на математике. Эластичность прибыли по фактору показывает, на сколько процентов изменится прибыль при росте значения фактора на 1%. Эластичность является величиной безразмерной и измеряет силу влияния какого-либо фактора на прибыль.

Этот подход широко применяется
в теории спроса. К сожалению, он мало известен в других областях экономики.
Его преимущество заключается в независимости от валюты и масштаба цен, в возможности
более полной типизации системы бонусов.
Влияние каждого фактора
хорошо описывается через его эластичность: ![]()
Многофакторная модель описывает влияние на прибыль приближенно, но вполне удовлетворительно для практических нужд:

Более точное значение прироста
прибыли дает переход от точечной эластичности, описанной выше, к так называемой
дуговой эластичности, где базой является не начальное, а среднее значение прибыли
и фактора прибыли:
Эластичность прибыли по
факторам можно приближенно оценить и заранее объявить, "сколько стоит"
каждый процент улучшения фактора. Такая наглядность делает систему показателей
более действенной.
Пример. Рассмотрим
один из шагов на траектории движения фирмы. В нашем распоряжении данные за 2
квартала, соответствующие упрощенной модели декомпозиции прибыли (см. табл.
1).
Таблица 1. Пример расчета вклада факторов прибыли в общую прибыль по упрощенной однопродуктовой модели

Примечание: Прочерки означают, что данные не используются для расчетов.
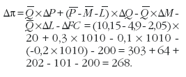
Представим подробно вычисления,
использованные в таблице. Вычислим сначала вклад каждого фактора в повышение
прибыльности фирмы по формуле (5):

Затем проведем процентные расчеты. Сначала покажем, как вычисляется эластичность на примере точечной эластичности прибыли по цене:



Результаты расчетов показывают,
что крайне приближенная формула (7.1) не может применяться даже в прогнозных
целях, тогда как формула (7.2) дает приемлемую точность расчетов. Как же ею
пользоваться в ССП? Ответ состоит в применении схемы, приведенной ниже, на примере
материалоемкости.
Посмотрим, как данные о вкладе в прирост прибыли в рублях могут использоваться
в схемах материального стимулирования.
Финансово сбалансированная
модель материального стимулирования. Существует два вида моделей стимулирования:
Конечно, важны условия труда,
признание, нематериальные стимулы и многое другое, без чего никакие финансовые
балансы эффективно действовать не могут. Но это остается за кадром в финансово
сбалансированных моделях.
Рассмотрим немного подробнее
ФМ. Основной финансовый баланс строится сверху вниз:
1. Сначала лица, принимающие решения (ЛПР), определяют, какую часть прибыли
можно расходовать на премирование. Без этого шага обойтись невозможно, так как
только собственники санкционируют сумму дивидендов и сумму фонда развития.
2. Затем каждый объект премирования (ОП) получает баллы за участие в прибылях
и других финансовых и нефинансовых показателях работы. Сумму баллов мы по старинке
назовем КТУ - коэффициентом трудового участия.
3. Наконец, фонд премирования распределяется пропорционально сумме набранных
баллов, то есть КТУ.
4. Вместе с тем вклад фактора в прибыль не отражает трудоемкость, сложность
и удачу, сопутствующую фактору. Он не расчленяет вклад на внешние причины (которые
находятся за пределами наших возможностей и поэтому не стимулируются) и внутренние
причины (которые должны стимулироваться). Поэтому в общем случае каждому фактору
может быть присвоен вес. Это фактически означает, что за единицу вклада в прибыль
и в прирост прибыли участников процесса ждет разное вознаграждение.
Варьируя главную управляющую
переменную - долю прибыли, расходуемую на премирование, и внося субъективные
поправки в КТУ, ЛПР может достичь хороших результатов. Наша факторная модель
может стать частью этого процесса. Например, следующим образом:
1) Отдельно участвуют в расчетах базовый (или плановый) уровень прибыли (в нашем
примере это 1000) и прирост прибыли (268).
2) Из плановой прибыли выделяется плановый премиальный фонд, например 40%.
3) Заранее известны пропорции распределения планового премиального фонда. Например,
в нашем случае по экономическим элементам:
Данная пропорция определяется
экспертно, хотя для этого могут быть и формальные модели.
Наша модель позволяет распределять
дополнительную часть оплаты труда, а также осуществлять депремирование:
Этот пример иллюстрирует
один из возможных дисбалансов: реальное депремирование не вписывается в общепринятые
представления. В нашем примере офисные работники в виде премий получили + 80
- 200 = -120. Но они никак не виноваты в том, что принято решение о расширении
офиса. В ближайших номерах ЭС мы продолжим рассказ о финансовой и нефинансовой
составляющих мотивации.
Литература
1. Мицкевич
А.А. Экономические затраты и прибыль в современном управленческом учете (Kit
& EVA). // Экономические стратегии. - № 7. - 2004.